தயாரிப்புகள்
உயர் அழுத்த ஃபிளேன்ஜ்
  • உயர் அழுத்த ஃபிளேன்ஜ்உயர் அழுத்த ஃபிளேன்ஜ்

உயர் அழுத்த ஃபிளேன்ஜ்

எங்கள் தொழிற்சாலையில் இருந்து உயர் அழுத்த ஃபிளேன்ஜை வாங்க நீங்கள் உறுதியாக இருக்க முடியும். லாங்கன் உயர் அழுத்த சீல் தோல்விகளைத் தீர்க்க பொறியியல்-தர ஃபிளேன்ஜ் தீர்வுகளை வழங்குகிறது, துருப்பிடிக்காத ஸ்டீல்/கார்பன் ஸ்டீல்/அலாய் ஸ்டீல் போன்றவற்றை உள்ளடக்கியது, டினா, எஸ்எம்இ, ஏபிஐ, தரநிலைகளைச் சந்திப்பது மற்றும் பிரஷர் கால்குலேட்டர் + 72ஹெச் எமர்ஜென்சி ரீப்ளேஸ்மென்ட் சேவை மற்றும் இலவச சிஸ்டம் நோயறிதல் சேவைகளை வழங்குகிறது. வந்து எங்களை தொடர்பு கொள்ளவும்.

பல்வேறு உயர் அழுத்த விளிம்பு தயாரிப்புகளின் அம்சங்கள்

API 6A உயர் அழுத்த வெல்ஹெட் ஃபிளேன்ஜ்: ஹைட்ரஜன் சல்பைட் அரிப்பை எதிர்க்கும் & 20 ஆண்டுகள் பராமரிப்பு இல்லாத, மிக நீண்ட காத்திருப்பு

தொழில்துறை உயர் அழுத்த சீல் அமைப்பின் தனிப்பயனாக்கம்: 150PSI முதல் 10,000PSI வரை இருக்கலாம், இது ஒரு முழுமையான தீர்வை வழங்குகிறது"

மின் உற்பத்தி நிலையங்களுக்கான சிறப்பு உயர் அழுத்த விளிம்பு: 690°C சூப்பர் கிரிட்டிகல் நீராவிக்கு பூஜ்ஜிய கசிவு உத்தரவாதம்


பொருள் அழுத்தம் செயல்திறன் அட்டவணை

பொருள் இறுதி அழுத்தம் வெப்பநிலை வரம்பு செலவு அட்டவணை பொருந்தக்கூடிய சூழ்நிலைகள்

A350 LF3 8,500 PSI -101°C~343°C ●●●○○ LNG கிரையோஜெனிக் சேமிப்பு மற்றும் போக்குவரத்து

ஹாஸ்டெல்லாய் சி 15,000 PSI -198°C~1093°C ●●●●● அணுக்கழிவு சுத்திகரிப்பு அமைப்பு

A105 கார்பன் ஸ்டீல் 6,000 PSI -29°C~425°C ●●○○○ வழக்கமான இரசாயன குழாய்கள்

A182 F316L 10,000 PSI -196°C~537°C ●●●●○ அமில எண்ணெய் மற்றும் எரிவாயு/மருந்து


தற்போதைய பொருள் இருப்பு பற்றி அறிய விசாரணையை அனுப்ப கிளிக் செய்யவும்


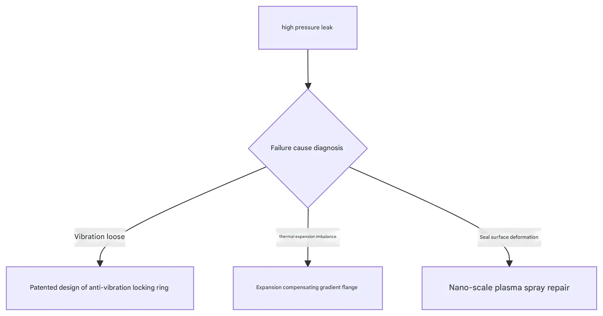
உயர் அழுத்த முத்திரை தோல்வி மற்றும் எதிர் நடவடிக்கைகளுக்கு மூன்று முக்கிய காரணங்கள்

High Pressure Flange

நமது உயர் அழுத்த ஃபிளேன்ஜின் ஆயுட்காலம் ஏன் நமது சகாக்களை விட 2.3 மடங்கு அதிகம்?

1. நடுத்தர அரிப்பை எதிர்க்கும் ஒரு பொருளைத் தேர்ந்தெடுக்கவும்

2. வெப்ப விரிவாக்க குணகத்துடன் சீல் கட்டமைப்பை பொருத்தவும்

3. அமைப்பின் அதிகபட்ச துடிப்பு அழுத்த உச்சத்தை உறுதிப்படுத்தவும்

High Pressure Flange



சூடான குறிச்சொற்கள்: உயர் அழுத்த ஃபிளேன்ஜ்
தொடர்புடைய வகை
விசாரணையை அனுப்பு
தொடர்பு தகவல்
  • முகவரி

    எண் 620, மிங்சு சாலை, யோங்சிங் தெரு, லாங்வான் மாவட்டம், வென்சோ நகரம், ஜெஜியாங் மாகாணம், சீனா.

  • டெல்

    +86-15355931307

  • மின்னஞ்சல்

    mft001@longanflange.com

Socket Flange, Flat Flange, 304 Welding Flange அல்லது விலைப்பட்டியல் பற்றிய விசாரணைகளுக்கு, உங்கள் மின்னஞ்சலை எங்களுக்கு அனுப்பவும், நாங்கள் 24 மணி நேரத்திற்குள் தொடர்பில் இருப்போம்.
We use cookies to offer you a better browsing experience, analyze site traffic and personalize content. By using this site, you agree to our use of cookies. Privacy Policy
Reject Accept